咨询热线: 18753190152
当前位置 > 主页 > 产品专区  > BIOBASE博科系列 > 空气消毒机 > 博科BK-B-1000(豪华款)空气消毒机

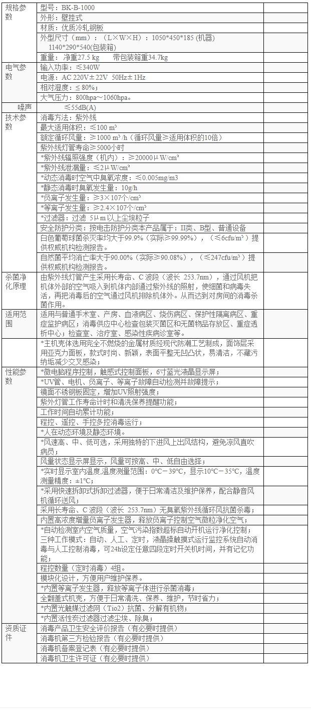
博科BK-B-1000(豪华款)空气消毒机

壁挂式,消毒体积100m3,紫外线灯管,传感器配置更高,增加了臭氧和等离子消毒
看了又看
客服中心
咨询热线 :18753190152
工作时间 : (周一至周六)
总部地址 : 济南市工业南路51号
邮政编码 :250101
全部分类
BIOBASE博科系列
制氧机
安全净化
低温冷链
空气消毒机
肺功能检测仪
医用空气隔离装置
超净工作台
生物安全柜
高压蒸汽灭菌器
负压隔离舱
移动式PCR工作站
口罩售卖机
气溶胶吸附器
药品冷藏箱
血液冷藏箱
二氧化碳培养箱
化学品安全储存柜
电热恒温培养箱
纯水机与超纯水机
医用口罩
净气型通风柜
净气型储药柜
病理柜
组织染色机
脱水机
包埋机
摊烤片机
切片机
黄疸治疗仪
洗板机
酶标仪
经皮黄疸仪
病理取材台
博科通风柜
空气洁净屏
全自动生化分析仪
全自动酶免工作站
消毒灭菌
高压蒸汽灭菌器
脉动真空灭菌器
内窥镜清洗工作站
超声波清洗机
床单位臭氧消毒机
洗瓶机
红外线灭菌器
消毒柜
空气消毒机
紫外消毒车
空气净化器
气溶胶吸附器
过氧化氢灭菌器
消毒机器人
封口机
干燥柜
真空干燥柜
微酸性电解水生成器
口腔清洗机
雾化消毒枪
医用消毒柜
热空气消毒箱
紫外线杀菌灯
实验室箱体
鼓风干燥箱
电热恒温培养箱
生化培养箱
二氧化碳培养箱
恒温恒湿箱
霉菌培养箱
真空干燥箱
药品试验箱
光照培养箱
干培两用箱
中药烘干箱
电热恒温干燥箱
防潮柜
器械柜
人工气候箱
隔水式培养箱
高低温交变湿热试验箱
盐雾试验箱
臭氧消毒箱
病毒灭活仪
样品前处理
离心机
移液器
天平
纯水机与超纯水机
电热套
水浴锅
旋涡混合器
恒温摇床
马弗炉
均质器
磁力搅拌器
蠕动泵
金属浴
旋转蒸发仪
粉碎机
电热板
万用电炉
真空泵
循环水真空泵
低温冷却循环泵
消解器
微波消解仪
石墨消解仪
固相萃取仪
微孔板孵育器
恒温油浴
电动搅拌器
普通振荡器
水分测定仪
临床检验
PCR仪
核酸提取仪
酶标仪
洗板机
全自动酶免工作站
生化分析仪
全自动化学发光免疫分析仪
荧光免疫定量分析仪
电泳仪
凝胶成像系统
封膜压盖机
试剂卡孵育器
电解质分析仪
血沉仪
全自动分杯系统
自动拧盖机
监护诊察
多参数监护仪
胎儿监护仪
肺功能检测仪
心电图机
制氧机
医用担架
除颤仪储存箱
雾化治疗仪
黄疸检测仪
黄疸治疗仪
身高体重测量仪
婴儿培养箱
病理科
病理取材台
摊烤片机
切片机
病理柜
包埋机
脱水机
组织染色机
熔蜡仪
康复理疗
病床
诊断床
床头柜
轮椅
移位机
坐厕椅/坐便椅
助行器
沐浴椅
多功能购物车
医用拐
污物车
下送车
货架
篮筐存放架
篮筐运输车
平台车
包布车
运物车
观片灯
中频治疗仪
血氧仪
气血温通仪
健康一体机
深层肌肉按摩仪
湿热敷装置
自动洗澡机
理化检测
PH计
电导率仪
紫外可见分光光度计
尘埃粒子计数器
水分分析仪
超微量分光光度计
余氯测定仪
溶解氧分析仪
微生物限度检测仪
污水处理器
水质色度仪
多参数水质分析仪
离子浓度计
气相色谱仪
原子吸收分光光度计
原子荧光光度计
BOD测定仪
妇幼保育
身高体重测量仪
额温枪
黄疸治疗仪
经皮黄疸仪
药检环境
片剂硬度计
浊度检测仪
凯氏定氮仪
崩解仪
ATP荧光检测仪
片剂脆碎度检测仪
大气采样器
药物溶出仪
厚度测试仪
水质硬度计
压片机
空气发生器
拉力试验机
索氏提取仪
融变时限检查仪
药品阴凉柜
密封试验仪
冻力仪
勃氏粘度计
食品药品检测仪器
自动售药机
快速发药系统
融变时限检查仪
澄明度检测仪
片剂四用测定仪
消煮炉
紫外分光光度计
冻力测试仪
厚度测试仪
崩解仪
勃氏粘度计
药物溶出仪
透明度检测仪
熔点仪
片剂硬度计
片剂脆碎度检测仪
ATP荧光检测仪
凯氏定氮仪
环境检测
风量仪
尘埃粒子计数器
浮游菌采样器
通用耗材
容量瓶
接种针
PCR板
吸头盒
试管架
接种环
一次性使用病毒采样管
医用外科口罩
一次性医用外科口罩
量筒
离心管
PCR管
吸头
其他设备
体温计
移位机
沐浴椅
轮椅
除颤仪储存箱
洗衣液
面膜
精油洁面皂
助行器
拐杖
病床
煎药机
密封试验机
拉力试验机
口罩机/焊接机
蠕动泵
智慧药房系列
移动冷库
博科药品存储冷库
博科血液存储冷库
博科疫苗存储冷库
博科移动式冷库
博科诊断核酸提取试剂盒
专题产品
真空泵
旋转蒸发仪
冻力仪
均质器
ATP荧光检测仪
制冷储存
制冰机
低温冰箱
液氮罐
生物安全运输箱
便携式冷藏箱
药品阴凉柜
冷冻干燥机
血液冷藏箱
药品冷藏箱
智能温度记录仪
实验室家具
实验台
防潮柜
PCR柜
配药柜
净气型通风柜
通风柜
化学品安全储存柜
型式:壁挂式 
功能原理:紫外线臭氧 
适用体积:≤100m3 
品牌属性:国产 
消毒模式:动静两用

第1张.jpg

222.jpg

第2张.jpg

第3张.jpg

第4张.jpg

第5张.jpg

第6张.jpg

第7张.jpg

第9张.jpg

第8张.jpg

第10张.jpg