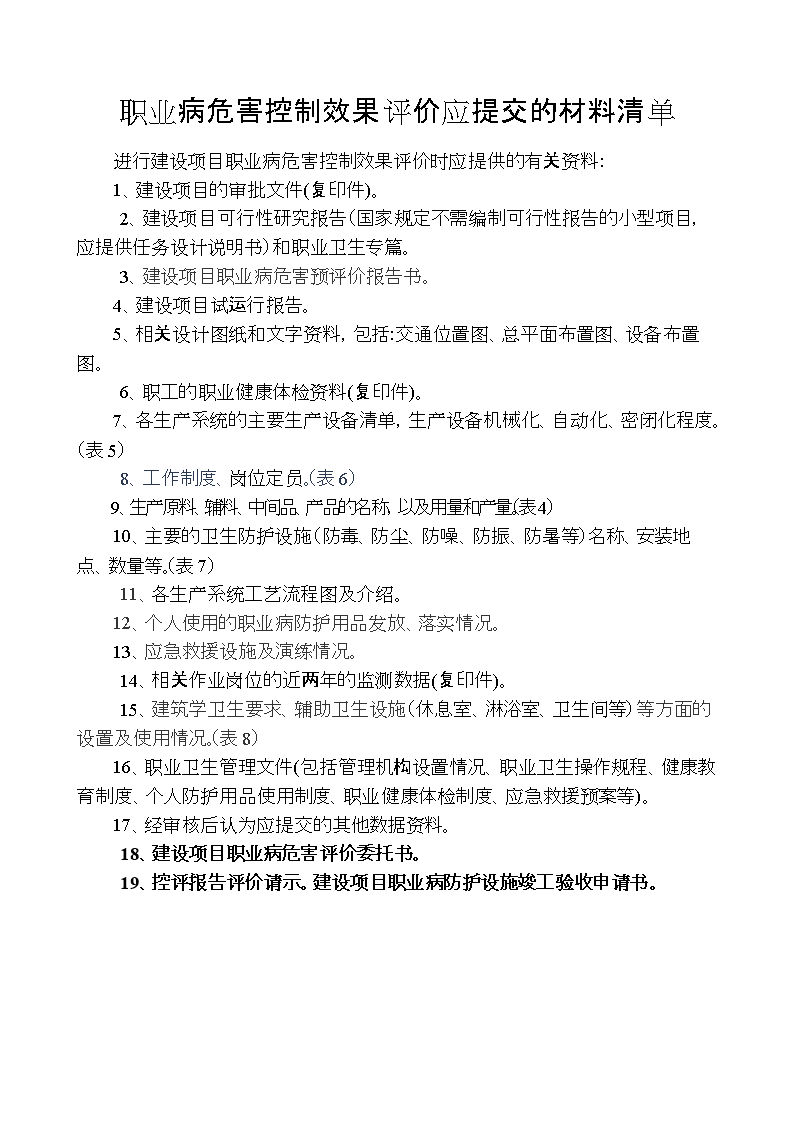
咨询热线:
18753190152
各种不同的糖果是很多人喜爱的零食,糖果行业是我国传统的两大支柱零食产业之一,保持着快速的增长。糖果有很多种,例如麦芽糖、各种水果味硬糖、软糖、酥糖、夹心糖、奶糖、棒棒糖、椰子糖等。不过要注意吃完糖以后,漱口刷牙以及时清除口腔中的糖,不会引起龋齿或蛀牙。
【更多】
艾滋病检测也有此法,因未获正式文件批准,只作为筛查,许多医疗单位作快速筛查用,但不能作正规检测。县级初筛实验室应该用酶法,该法检测需半天时间,方法经确认可靠,且此检测是实名不收费的。
【更多】
Pcr实验室又叫基因扩增实验室、DNA实验室,基因检测实验室。PCR是聚合酶链式反应(Polymerase Chain Reaction)的简称。是一种分子生物学技术,用于放大特定的DNA片段,可看作生物体外的特殊DNA复制。通过DNA基因追踪系统,能迅速掌握患者体内的病毒含量,其精确度高达纳米级别,…
【更多】
版权所有:山东博科科学仪器有限公司|生物安全柜生产厂家,医用品牌,价格,报价
备案号:鲁ICP备17040084号-15 鲁公网安备37010102000422号
鲁械广审(文)第2021052198号
