咨询热线:
18753190152
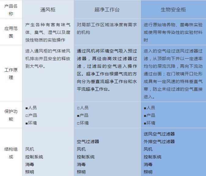
当前位置:主页>新闻资讯 > BIOBASE博科系列 生物安全柜、通风柜、洁净台三者定义/气流模式区别
通风柜和超净工作台不属于生物安全柜,不可使用在涉及微生物材料的实验或生产过程中。
版权所有:山东博科科学仪器有限公司|生物安全柜生产厂家,医用品牌,价格,报价
备案号:鲁ICP备17040084号-15 鲁公网安备37010102000422号
鲁械广审(文)第2021052198号
